网页已经闲置了一段时间,为确保不会错过最新的内容。请重新载入页面。立即重新载入
查看更多「香港好去处」精彩内容
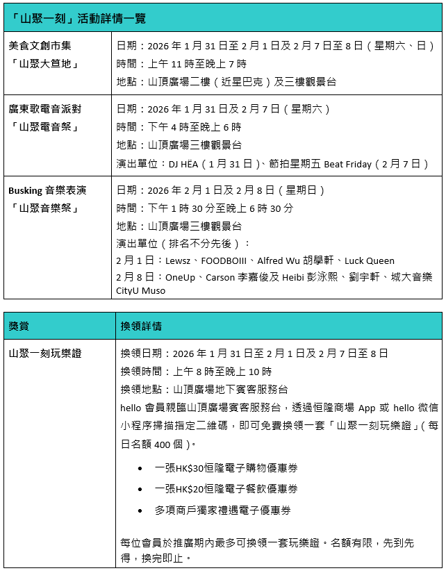
山顶广场将于2026年1月31日至2月1日及2月7日至8日,一连两个周末举办「山聚一刻」社区文化盛会。活动以「在山顶的高度,遇上城市的温度」为主题,汇聚一众本地青年创业家、音乐艺术单位和慈善团体,为他们提供展现独特才华的舞台。秉持恒隆「连系・这里」社区投资理念,活动旨在推动创意与文化发展、促进社区健康与共融,并鼓励青年多元发展及创业家精神,携手各界之力共建永续社区。文化盛会汇集多项精彩活动,包括:美食文创市集、广东歌DJ派对及Busking音乐表演,是次活动更与展能艺术家合作,带领大众携手进行集体艺术创作,在辽阔的山顶广场下,带来一场融合文化、艺术与社区精神的独特体验。
山顶广场首度联乘香港经典品牌「骆驼牌」,打造怀旧互动艺术装置,一同编织新旧交融的香港故事。此外,顾客于场内消费满指定金额或完成指定任务,即可换领复古即影即有体验和「骆驼牌」限量版纪念品。hello 会员更可免费换领「山聚一刻玩乐证」,内含总值HK$50恒隆电子优惠券,尽享美食和购物优惠,惊喜连连。山顶广场荟萃多间特色品牌商店,包括潮艺玩具品牌「TOCA LOCA」、专门设计香港特色玩具的「TINY微影」、由香港设计师创作环保木制精品的「TEAM GREEN」和为毛孩搜罗优质产品和服务的「The Barkyard」。场内更有多间人气餐饮,包括俯瞰港景的印度餐馆「Rajasthan Rifles」和每日新鲜制作意式雪糕人气店「Messina」。万勿错过位于三楼免费开放的观景台,一直深受本地人和游客喜爱,是饱览维多利亚港和都会天际线的绝佳位置,定必留下难忘回忆。
山顶美食文创市集「山聚大笪地」汇聚本土创意 支持香港品牌
「山聚大笪地」设有两大特色市集区域,汇聚24个本地品牌、慈善团体及社会企业轮流进驻,云集各式美食及文艺创意商品,打造多元创意文化庆典。二楼的市集主打零售及社企产品,包括赋能身心障碍人士的手缝皮具「Broken Fingers Plus」、致力保存传统糕点文化的「糕点时光」;三楼观景台的户外摊位则汇聚了「My Little Coffee」、「少爷啤」、「H.K. Lovecraft」、「祝君安好」等人气餐饮和创意手作品牌,在开扬景致与轻松氛围中打造独一无二的山顶户外市集体验。每个品牌背後都蕴藏着一段香港故事、对传统与创新及服务香港社区的初心。
广东歌DJ派对「山聚电音祭」及Busking音乐表演「山聚音乐祭」呈献高空音乐盛宴
音乐是连结社区的重要桥梁。山顶广场的观景台化身为热闹的音乐艺术舞台。「山聚电音祭」将于1月31日及2月7日(星期六)黄昏举行,邀请本地人气DJ单位DJ HËA及节拍星期五Beat Friday,带来经典与新潮的广东流行曲,在俯瞰维港美景的同时,享受节奏感十足的音乐派对。
紧接其後的星期日,2月1日及2月8日,「山聚音乐祭」将接棒上演。演出阵容包括唱作歌手Lewsz、男子组合OneUp、本地乐队FOODBOIII及青春活力的城大音乐CityU Muso等,风格涵盖广东流行曲、R&B、乐队音乐等,展现本地音乐多元面貌,体现活动支持本地艺术家及促进社区连结的宗旨。
展能艺术家带领集体艺术创作 推广共融社区
是次「山聚一刻」诚邀香港展能艺术会合作,由展能艺术家—唐咏然(Apple) 以《编织你眼中的山顶》为题,以其独特视角呈现山顶广场的景观,带领公众参与大型集体艺术创作,将艺术与社区精神融合,缔造一场跨越界限的艺术体验。
作品以简单线条及彩色橡筋编织,将平面画作转化为巨型艺术装置,每位到访山顶广场的游客都能亲手编织,为「城市画卷」添上活力色彩。随着活动进行,画作将逐渐被万千彩线逐点联系,象征不同游客在山顶留下的足迹与回忆,并展现社区共融的力量。这项创作不仅是一件艺术作品,更是由每位参与者携手完成属于山顶的「集体记忆」,让文化、艺术与社区精神在此交织。
山顶广场联乘「骆驼牌」设艺术打卡装置 重塑怀旧香港风情
山顶广场与拥有85年历史的本地经典品牌「骆驼牌」首度合作,在一楼中庭设置怀旧互动艺术装置,以1.5米高的「骆驼牌」标志性的玻璃内胆保温壶和一系列经典产品,融合怀旧香港元素、珍贵相片及复古灯泡,重现昔日山顶风貌与香港情怀。展示墙挂上多个人气自拍凸面镜,还有复古电视机加装镜头,让你瞬间登上大电视做主角,拍出一张穿越时空的型格自拍照,感受旧香港的魅力!
hello 会员免费换领玩乐证 完成任务赏复古即影即有体验和「骆驼牌」限量版纪念品
hello 会员于山顶广场宾客服务台扫描指定二维码,即可免费换领「山聚一刻玩乐证」一套总值HK$50恒隆电子优惠券,并可享多项商户独家礼遇!此外,hello 会员于山顶广场参与商户即日电子消费满HK$200或以上,或完成市集指定任务,即可获「山顶留影︰复古即影即有」,以维多利亚港的壮丽景色为背景,摄影师以古董木制相机为你拍摄独一无二的即影即有。每日首100名更可额外获得「骆驼牌」限量版襟针。
人宠同乐 毛孩尊享限定礼遇
山顶广场是宠物友善商场,一直致力营造人宠共融的消闲空间。欢迎你携同毛孩一同参与活动,享受人宠共融的美好时光。活动期间更有机会免费获赠精美毛孩玩具,惊喜不断!敬请密切留意Hang Lung Malls社交平台公布之最新消息。


