
元旦公立醫院急症收費調升至$400,11.3起接受減免申請、附審批詳情
醫院管理局擬由2026年1月1日起實施公營醫療收費改革,公立醫院多個項目加價,包括急症室新收費改為「兩級制」,睇急症將由目前$180加至需繳$400;住院、門診費用等亦有調整。醫管局公布由明年1至3月特設過渡安排,合資格病人可於11月3日起申請費用減免。
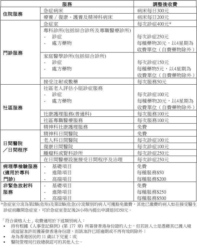
急症室加幅超過120% 專科門診劃一收$250
本地公立醫院將由2026年1月1日起實施加價措施,急症室除「危殆」及「危急」的使用者外,每次診症費用將由180元加至400元;急症病床住院費用由180元加至300元。
專科門診方面,首次及覆診將由135元及80元,改為劃一收費250元,標準藥物則每項收費20元,取藥量由每次最多取16周藥物,改為每次最多只可拿4周藥。而家庭醫學門診服務,包括普通科門診和家庭醫學專科門診等,診金收費將劃一改為150元,每種藥物收費5元,每次最多4周藥物。

醫院管理局擬由2026年1月1日起實施公營醫療收費改革,公立醫院多個項目加價。(醫管局資料)
收費減免申請詳情
而公院實施新收費同時,亦放寬醫療費用減免機制資產門檻。醫管局公布,會就減免機制設立過渡安排,合資格市民可以於11月3日起申請醫療費用減免,包括:
- 已預約明年首兩個月就診的病人,應診前兩個月可提交收入及資產證明文件,申請會獲預先審核,將在就診前獲發費用減免證明書。
- 病人如未能提供足夠文件申請減免,明年1月起可向醫務社會服務部申請「有條件醫療費用減免」;惟3個月內未獲正式減免,則需全數清繳費用。
至於現時已持減免證明書者,則毋須重新申請,可獲減免直到證明書有效期完結。另外,公院也會新增「全年收費上限」,每名病人每年最多支付1萬元,多出費用由醫管局負擔,且適用於所有收費項目,但自費藥物除外。
醫管局總行政經理(專職醫療)潘綺紅預計,申請有機會現5倍增長,但不代表需要5倍人手處理。7個醫院聯網會成立專隊處理減免申請,病人若交齊文件,申請最快即日獲批。當局預計,醫療費用減免機制經優化後,合資格受惠的病人將由30萬大增至140萬人。
65至74歲長者毋須另外申報收入及資產
另外,簡化審批程序後,65至74歲長生津人士只須提交銀行月結單等領取長生津的證明,而毋須提交財政文件,但需視乎其身份。以二人家庭為例,如兩名受惠人均是長津受助人,可獲豁免提交收入及資產文件;但一人家庭則只獲豁免提交資產文件。
香港中醫醫院收費安排資助服務
全科門診
中醫診症/西醫診症
每次診症/$180
日間住院
每個住院時段(上午或下午)
首年$450(原價$620)
特項西醫診斷程序
每個掃描部位
收費由$500起
藥物
中藥每天每處方為$25
西藥每天每種藥為$5
香港中醫醫院收費安排市場導向服務
中醫診症
每次診症:首年$450/按照中醫師類別$790(原價$560/980)
西醫診症
每次診症:首年$480(原價$600)
日間住院
四/三.單人房
每個住院時段(上午或下午)
首年:$300/$400/$700(原價$350/$450/$750)
藥物
中藥每天每處方為$90起
西藥則按個別藥物用量收費
資料來源:香港中醫醫院
香港中醫醫院3類人費用全免
香港中醫醫院將於今年12月11日起分階段投入服務,採用公私營協作模式營運。啟用首年將提供門診、日間住院及臨床支援服務,首年部分服務可享7折至9折優惠。由11月1日起,市民已可預約相關服務。
香港中醫醫院設有醫療費用減免機制,以下人士可獲全額減免:
綜合社會保障援助及助人
長者院舍照顧服務券計劃級別「0」的院舍券持有人
75歲或以上長者生活津貼受惠人
資料來源:香港中醫醫院








Comment
暫無回應